Our customer list includes over 50 companies located in the US and in Europe and Asia.
Here are a few example projects:
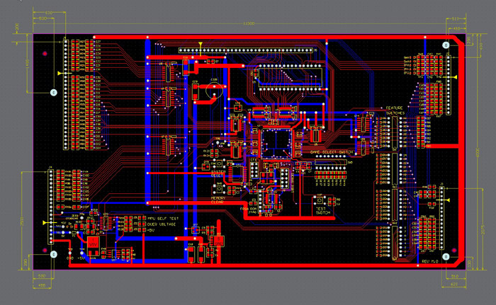
Example Project #1: This is a is a universal pinball MPU replacement board. The FPGA SOC on this board includes an IP6800 microprocessor, and IP6821 peripherals from our IP library. The board layout maintains its legacy footprint; it will fit in the A4 location on this Bally pinball machine diagram. There are about 100 different pinball machine games that can use this board.



Example Project #2: This is a is a HAM radio repeater controller board. The FPGA SOC on this board includes an IP6809 microprocessor, UART, serial Flash ROM controller, digital audio decoder, audio tone generator, DTMF decoder, and other peripherals from our IP library. Legacy 6809 compatibility allows for significant code reuse from the previous generation repeater controller.



Example Project #3: This is a is an industrial controller that uses our IP1802 microprocessor model.








Back to Home | IP Library | SOC | FAQs | Contact Us